7月6日旭川地裁の判決は危険運転致死罪で懲役10年
旭川市で飲酒運転の車に正面衝突されて亡くなった中島朱希さん被害死事件の(傍聴)報告です。
この事件、1年前の当ページで報告(2016年6月17・28日)してきましたように、旭川地検は当初、飲酒運転を問わず、過失運転致死罪で起訴しましたが、ご遺族からの強い訴えもあり、青野渉弁護士と「中島朱希さん被害死事件、被害者等連絡会」で危険運転致死罪への訴因変更を求め、旭川地検と札幌高検に対して強く要請。結果、訴因変更されたという経過があります。
旭川地裁(裁判員裁判)において、2017年6月26日から集中審理が行われていましたが、7月6日の判決公判で、佐藤英彦裁判長は石崎被告に危険運転致死罪(自動車運転処罰法2条1号)による懲役10年(求刑は懲役14年)の判決を下しました。
裁判長は、判決理由の中で、
被告は、長時間の大量飲酒の影響により、自制心が著しく低下し、判断能力喪失の状態、すなわち「(アルコールの影響によって)正常な運転が困難な状態」(処罰法2条1号)となり、現場交差点直近で危険な追い越しを行い、急加速。時速119キロ以上で交差点出口の中央分離帯縁石に衝突、制御を失って被害車両に激突した
と述べ、その悪質極まる危険運転を裁きました。(7月6日記)
何と! 石崎被告は控訴
7月21日の報道によりますと、石崎被告は(裁判員裁判で裁かれた)地裁判決を不服として、札幌高裁に控訴しました。
飲酒の上、公道を時速119キロ以上で爆走するという信じ難い危険運転(正に無差別殺人)で人を殺めておきながら、如何なる理由で控訴するのでしょうか。ご遺族の無念からも、決して赦せません。(7月21日追記)
地裁判決の意義・・・青野 渉弁護士の「報告」より
改めて、地裁判決の意義ですが、被害者代理人青野渉弁護士より北海道交通事故被害者の会の会報に寄稿していただいた「旭川飲酒暴走事件の判決報告」(下記)が重要な指摘をしています。
ポイントは、危険運転致死傷罪成立要件である「(アルコールの影響により)正常な運転が困難な状態で自動車を走行させる」行為の判断です。
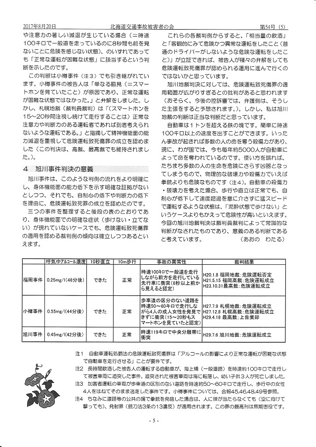
「報告」中の福岡事件および小樽事件との比較表をご覧下さい。
危険運転致死傷罪の適用をめぐっては、法成立以来適用のハードルが極めて高く問題でしたが、福岡事件の最高裁決定(2011年10月31日)によって示された新たな判断が、小樽4人死傷事件の最高裁決定(2017年4月18日)に引き継がれ、その判例(適用拡大)の流れが旭川地裁の判断~身体機能面の低下の明確な証拠が無い場合でも、自制心が著しく低下し、道路状況に従って安全に運転するのに必要な判断能力を喪失した状態で自動車を運転したことで成立を認めた~で、より明確になったことが示されています。
危険運転致死傷罪の公正な適用を、市民目線の裁判員裁判の判断を経た本地裁判決が、高裁において(不当な控訴を棄却し)早期確定されることを、ご遺族とともに強く強く願うものです。
青野弁護士の報告を掲載した「北海道交通事故被害者の会報」54号の誌面
控訴審初公判(10月17日)、被告は不当にも「過失運転」を主張
控訴審初公判が10月17日、札幌高裁で行われました。
裁判官の異動もあったようですが、改めて期日間整理手続き(非公開)の日程を決めて10分で終了。被害ご遺族の意見陳述なども次回に持ち越されました。
被害者の会の仲間などが見守る法廷で、夫の中島康博さんとお父様の老松務さんは、石崎被告を決して許さないという厳しい視線を向けておりました。事件から1年5ヶ月、誠意も反省もない被告の控訴という行為により、未だ確定しない法の裁き。中島朱希さんと遺されたご家族のご無念は強まるばかりです。
以下の報道記事も参照下さい。
2017/10/18「北海道新聞」
旭川飲酒死亡事故控訴審
弁護側 過失運転を主張
旭川市の国道で2016年5月、飲酒運転の乗用車がワゴン車と衝突して女性が死亡した事故で、自動車運転処罰法違反(危険運転致死)の罪に問われ、一審旭川地裁の裁判員裁判で懲役10年の判決を受けた農業石崎勝彦被告(52)=上川管内東川町=の控訴審初公判が17日、札幌高裁(登石郁朗(といしいくろう)裁判長)であった。弁護側は一審に続き、より法定刑の軽い過失運転致死罪などの適用を主張。検察側は控訴棄却を求めた。
一審判決は、石崎被告が事故前の飲酒により「自制心が著しく低下し、安全に運転するのに必要な判断能力を喪失した状態にあった」として精神面への影響を認定。「正常な運転が困難だった」と判断し、危険運転致死罪の成立を認めた。
控訴審で弁護側は、同罪の成立には運転操作能力の低下など身体面への影響も必要で、精神面だけで認めた一審判決には誤りがあるなどと主張した。
登石裁判長は「主張を整理する」として、非公開の期日間整理手続きを11月14日に行うことを決めた。
一審判決によると、石崎被告は16年5月4日、旭川市内で缶ビール8、9本を飲んで乗用車を時速119キロ以上で走らせ、対向車線に飛び出してワゴン車に衝突。運転していた小学校教諭の中島朱希(あき)さん=当時(38)=を死亡させた。
2017/10/16「北海道新聞」
旭川事件地裁判決の意義と今後の高裁判断の重要性
~「刑事法ジャーナル」が 危険運転致死傷罪の拡大の意義など指摘 ~
「北海道新聞」が控訴審の争点を報じた10月16日の紙面に、青野弁護士の報告文と同様の、「福岡事件―小樽事件―旭川事件」と並べた比較表がありますが、2001年の危険運転致死傷罪(「危運罪」)の制定から16年、改正を加え、一つの法律にまとめられた2013年の自動車運転死傷行為処罰法(「自動車運転処罰法」)から4年を経た今日、これらの適用をめぐる問題点や今後の法体系のあり方などが、根本的課題として改めて専門誌でも論じられています。
2017年5月刊の「刑事法ジャーナル」(No.52 成文堂)は、「自動車運転死傷行為等処罰法の動向」という巻頭特集で、三氏の論説を掲載しています。
最初に星周一郎氏は「危険運転致死傷罪の拡大の意義と課題」の中で、私たちがご遺族と共に訴因変更を求めて要請署名活動を行った小樽事件の判決(この時点では最高裁決定には言及されず)を評価、今後の課題として、「危運罪」の構成要件のさらなる明確化などを挙げていますが、その意味でも旭川事件の地裁判決~「正常な運転が困難な状態」として身体機能面の能力低下の明確な証拠がなくとも、自制心や判断力の低下を理由に「危運罪」の成立を認めた~の意義は大きく、先日(10月17日)始まった札幌高裁の判断が注目されます。
同時に、星氏が上記論説の終わりに、「自動車運転死傷行為処罰法の法定刑について、改めて検討が迫られるような局面が早晩訪れる可能性も否定出来ないように思われる」と結んでいることに、これまで懸命に被害者の視点(=命の尊厳)からの社会正義につながる刑法改正と法の適用を求めてきた(※注1、2)私たちは、確かな希望の光を感じることが出来ました。
刑事法ジャーナルの特集では、星論文に続けて、川本哲朗氏が「過失運転致死傷アルコール等影響発覚免脱罪について」という論説の結びで、「自動車運転処罰法」が「弥縫的な解決に止まっている」という見方も示し、「今後はさらに検討を重ねて、総合的かつ合理的な犯罪抑止を図っていくべき」と、やはり今後の課題を述べています。
そして、特集の最後の城 祐一郎氏は、「自動車運転死傷行為等処罰法に関する実務上の諸問題」の中で、やはり北海道で発生した砂川事件の共謀関係の認定~事故直前の走行状態などから、殊更赤無視についての暗黙の共謀を認める~を「極めて画期的な判断」と評価し、その思考過程を丁寧に検討していますが、後半では、ここでも福岡事件と小樽事件に言及し、星論文と同様に「正常な運転が困難な状態」の新たな認定例として肯定的に(と私は受け取りました)論じています。 (2017年10月22日記)
※注1 私は数年前より体験講話の中で、命の重みに見合う刑法になっていない問題点として次の3点を挙げ、自動車運転処罰法のさらなる整備を強く訴えています。
- 危険運転罪の「故意」の立証が難しく、悪質運転への適用率が極端に低いまま。
- 死亡交通事件の6割を占める漫然運転などが、結果の重大性に見合う刑罰になっていない。
- 「刑の裁量的免除規定」が残されており、「交通犯罪は軽く」の底流は変わっていない。
※注2 北海道交通事故被害者の会の要望事項より
4 交通犯罪を抑止し、交通死傷被害ゼロを実現するために、交通犯罪に関する刑罰適正化を進めること。
4-1 自動車は,その運転方法いかんによっては,凶器となる。そして、危険な運転によって重大な被害をもたらすことは、これまでの幾多の事件により明らかである。危険な運転行為を行い,その結果,死傷の結果を生じたのなら、他の過失犯よりも重い処罰を科すことが、交通犯罪抑止のために不可欠である。「自動車運転処罰法」の危険運転致死傷罪等については、目的などの主観的要素の要件を緩和するなど、危険な運転行為一般に適用可能な内容に改正すること。同じく過失運転致死傷罪の最高刑を引き上げること。死亡事件の最低刑を罰金刑ではなく有期刑とすること。
4-2 交通犯罪に対する起訴便宜主義の濫用を避け、起訴率を上げること。新法(自動車運転処罰法)第5条に残された「傷害が軽いときは、情状により、その刑を免除できる」という「刑の裁量的免除」規定は即刻廃止すること。
以下は、一審の旭川地裁(6月26日~7月6日)の傍聴報告です
6月26日初公判の法廷は、48の傍聴席が報道関係者も含めて全て埋まり、傍聴出来なかった人もいました。
(後段 6月26日の記事参照)
この日の審理を通して、私は改めて被告の、飲酒による、通常では考えられない異常な行動の数々に慄然とする恐ろしさを感じました。
検察は冒頭陳述で被告の行為が下記危険運転致死傷罪、第二条に当たるとして「(アルコールの影響により)正常な運転が困難な状態で自動車を走行させる行為」(一項)の事実・証拠を述べました。
第二条 次に掲げる行為を行い、よって、人を負傷させた者は十五年以下の懲役に処し、人を死亡させた者は一年以上の有期懲役に処する。
一 アルコール又は薬物の影響により正常な運転が困難な状態で自動車を走行させる行為
検察席側席には、被害者参加の青野弁護士と共に亡き朱希さんのお父様と夫の康博さんが並んでおられましたが、康博さんは、検察が報告する石崎被告のあまりに異常で危険な運転行為に耐えきれなく、後半はハンカチで顔を覆って泣き伏せっておられました。
検察から示された正に異常で悪質を極める危険運転の概要は次の通りです。
被告は、被告は当日、缶ビール8本以上(8~9本)を飲み、衝突事件後約1時間後の呼気検査で0.45mg/l(酒気帯び運転の基準0.15の3倍)のアルコールが検出されました。
その経緯ですが、被告はまず、8時半から14時の間に農作業をしながら缶ビールを6~7本飲み、車(セルシオ)で知人宅に向かいます。途中のコンビニで缶ビール(6缶+1缶)を購入し、知人と一緒にさらに1缶を飲み、その後の走行途中にも道路脇に車を停めてまた飲み、国道(12号)で2台の車にあおり行為を行って(うち1台の車の方が目撃証言しました)追い越します。そして現場の交差点には119キロ以上の猛速度で走行。交差点出口の中央分離帯(ブリンカー付きで、実況見分によれば、257.8m手前から視認できる)に衝突。制御を失い、大きくカーブしながら100メートルほど走行して、再度中央分離帯にぶつかって、空中に飛び出し、反対車線の中島朱希さん運転の車両に激突。中島朱希さんを頭蓋骨骨折などで死亡させました。
目撃証言などによる、事故後の被告の言動も衝撃でした。(被告からあおり行為を受けた)目撃者の方(2名)が、協力して119番通報し車内の朱希さんへの声かけを続ける中、友だちに電話をかけるような風の、まるで他人ごとのような(その時はとても加害者とは思われない)被告の姿があったそうです。
検察の起訴状に対して、被告は「事故を起こしたことは間違いない。法的なことはわからないので、弁護士に」などと述べるのみで、重大結果への反省の言葉や態度は全く感じられませんでした。
被告弁護人は、「スピードの出し過ぎとハンドル操作の過失が原因で『アルコールの影響により正常な運転が困難な状態』ではなかった。過失運転罪と酒気帯び運転に留まる」と主張していますが、これについては青野弁護士が昨年の訴因変更を求める上申書でも、平成23年最高裁決定(福岡事件)を踏まえて指摘した次の点が重要と考えます。
「23年最決が示す解釈指針のうち、最も重要な点は、「アルコールの影響により正常な運転が困難な状態」の意味について、ハンドル、ブレーキ等の操作が正常に行えないことのみならず、そのような操作の前提となる「前方を注視してそこにある危険を的確に把握して対処すること」が正常に行えないことも含まれることを明示した点である。アルコールは、適切な運転をするための人間の能力に様々な悪影響を及ぼすが、23年最決は、ハンドルやブレーキ等を操作するという身体の運動機能だけではなく、その前提となる認知機能全般や、判断力、注意力の低下も、「アルコールの影響により正常な運転が困難な状態」に含まれることを示した。」
もう一点予想される弁護側の道理無き「主張」に、
事故現場まで、相当な距離を事故を起こさずに運転してきているので、『正常な運転が困難』というほどは酔っていなかった。
があるかと思いますが、これについても、青野弁護士は、上申書で
「(事故現場前まで事故を起こさず運転していることは)23年最決によって、決定的な要素ではないことが示された。23年最決の大谷裁判官の補足意見では、事故現場まで事故を起こさずに走行できていることを「過大に評価することは相当でない」と指摘し、重要なのは、あくまでも、事故が異常かどうかだ、としている。」
と指摘しています。後戻りは許せません。
この審理、基本は、ご遺族の中島さんの
「(この罪が)過失運転致死で裁かれてしまえば、飲酒運転はたいした問題ではないという社会への誤ったメッセージになりかねない。過失ではないことを認定して法を適用してもらいたい」(2016年6月16日、NHKのニュース報道より)
という、必死の(せめてもの)叫びです。
被害遺族の声を聴き、過失運転から危険運転へと訴因変更に踏み切った検察の正義、命の尊厳を第一にした(市民)裁判員の方の公正な判断、立法趣旨を踏まえた裁判官の正義、これらが一つになった審理がこの後展開されて、7月6日には正義が貫かれた判決が下ることを願っています。
なお、6月30日の被告人質問の内容は、北海道新聞が7月1日の地方版で報じています。(下段)
(ここまで、7月1日追記)
(以下7月3日の追記傍聴報告)
7月3日、5日目となる裁判員裁判の法廷は、ほぼ満席の中、被害ご遺族の意見陳述、検察官の論告と求刑、被害者参加人(青野)弁護士の意見、被告弁護人の弁論が行われ、12時に結審しました。
検察官の求刑は、危険運転致死罪(自動車運転処罰法2条1号 最高懲役20年)、懲役14年でした。
(予備的訴因関連については無意味と思いますので省略します)
本日の法廷のメインは被害者参加人の意見陳述と感じました。
最初に亡き朱希さんのお父様が陳述。
悲しみの現実を切々と語ったあと、被告席を直視し、語気を強め「被害者は決して1人ではない。決して赦さない。被告が刑を終えても,娘は戻って来ない。重罪を望みます」と毅然と述べました。
夫の康博さんも、奥様との出会いから事件直前までの、ご家族3人の暖かく幸せな日常、それが激変したことなど具体的に述べられました。
感極まる場面もありましたが、冷静に具体的に述べる遺された夫と子の怒りと悲しみの「日常」は、裁判長はじめ裁判員の方々の胸にも重く響いたものと思います。
母が亡くなった原因を理解するようになった(6歳になる)息子さんの質問に答え、息子さんが不安にならないように、冷静を保ちながら「絶対に赦してはならないね」と話しているそうですが、息子さんは、つい二日前にも、「お母さんに会いたい」と号泣されたそうです。
康博さんは最後に、法廷で「覚えていない」を何度も繰り返し、言い逃れやごまかしを繰り返してきた被告には、誠意など微塵もないことを強調。
「(被告の行為は)車を凶器にした無差別殺人である。自分の判断で飲酒したうえで暴走したあなたが死なずに、どうして、安全運転をしていた妻が殺されなければならいのか。被告は、二度と世の中に出すべきでない」
と、やはり毅然と、法律上最も重い罰に処すべきことを訴えました。
このお二人の魂からの陳述(約30分)によって、法や法廷は何のためにあるのか、被害者参加制度の意義、ということを改めて感じたのは私だけでないと思います。
検察官と青野弁護士が争点について述べた点でのポイントは,前回報告させていただいた次の最高裁決定の部分と思います。
(再掲)
「23年最決が示す解釈指針のうち、最も重要な点は、「アルコールの影響により正常な運転が困難な状態」の意味について、ハンドル、ブレーキ等の操作が正常に行えないことのみならず、そのような操作の前提となる「前方を注視してそこにある危険を的確に把握して対処すること」が正常に行えないことも含まれることを明示した点である。アルコールは、適切な運転をするための人間の能力に様々な悪影響を及ぼすが、23年最決は、ハンドルやブレーキ等を操作するという身体の運動機能だけではなく、その前提となる認知機能全般や、判断力、注意力の低下も、「アルコールの影響により正常な運転が困難な状態」に含まれることを示した。」
この点では、(過失運転致死罪と酒気帯び運転の罪にあたると主張した)被告側弁護士の最終弁論は、上記指摘(すなわち訴因の趣意)と噛み合わない主張(被告がそれほど酔っていなかったことだけを必死に論じる)に感じました。
求刑についての検察官の意見では、危険運転致死罪、2条1号の同種先例事件12件の中で最も大きい量刑とした、と説明されましたが、被害者参加弁護士の青野弁護士は意見で、同法成立の経緯(被害事件頻発し、被害者の要請もあって法制審議会で検討されての改正であることなど)と最高裁判例(H23 年福岡事件)を紹介し、本件は危険運転の典型とも言える極めて悪質で危険な行為であり、法改正が為される中でも同様事件が相次いでいることも考慮するなら、過去の裁判例に留まらず、最高刑の20年が至当である旨、理路整然と分かりやすく述べられました。
6日午後3時に下されるであろう判決は、正しく危険運転致死罪になるものと確信しております。
量刑は、せめて、これまでの判例を超えるものであって欲しいと強く願うものです。
以下は一連の報道記事
北海道新聞 2017年5月4日
北海道新聞が、事件から1年のご遺族の痛切な思いを報じています。↓
北海道新聞・旭川 上川版 2017年6月27日
危険運転は否認
旭川飲酒死亡事故初公判
危険運転否認を批判
遺族「社会常識で判断を」
旭川市内で昨年に飲酒運転の乗用車に衝突され、小学校教諭中島朱希さん=当時(38)=が死亡した事故で、26日に旭川地裁であった裁判員裁判の初公判。自動車運転処罰法違反(危険運転致死)の罪が成立すると主張した検察側に対し、弁護側は正常な運転が困難なほどの飲酒ではなかったとした。同罪が成立しないとする弁護側に対し、遺族は「常識を逸脱した主張だ」と批判した。(山村晋、尾崎良)
公判後、報道対応した中島さんの夫康博さん(44)は「悪質な事件だと思った。危険運転致死罪を問えない話ではない」とした。中島さんの父(67)は「社会の常識で判断してほしい」と裁判員に期待を寄せた。
検察側は冒頭陳述で、「350ミリリットルの缶ビールを8、9本飲んだ」として、正常な運転が困難なのに時速119キロ以上で走るなどし中央分離帯にぶつかったと説明。一方、弁護側は、事故前2時間の飲酒は缶ビール2本と3分の1程度として「半年ぶりの愛車の運転で気分が高揚してスピードを出し過ぎ、ハンドル操作をミスした」と反論した。
審理で検察側は、被告が農作業中に缶ビール6、7本を飲酒後、車を運転して知人宅で1本、運転中に1本以上を飲み、計60キロを運転したことを説明。その上で、被告の母による「普段から農作業で1日4、5本は飲む」という供述調書と、知人による「被告は『自己責任だから』と言って1本空けた」とする供述調書を示した。
起訴状などによると、東川町の農業石崎勝彦被告(52)は昨年5月4日、酒を飲み乗用車を高速で走行。対向車線に飛び出しワゴン車に衝突し、中島さんを死亡させた。旭川地検は当初、過失運転致死罪などで起訴したが、遺族の求めに応じ訴因変更を請求、許可された。
【写真説明】旭川飲酒運転死亡事故の裁判員裁判初公判後、報道陣に心情を語る中島さんの夫康博さん(左)
2017/07/01北海道新聞(旭川・上川)
旭川飲酒死亡事故 裁判員裁判
不明確な回答に終始
被告人質問 「覚えてない」
旭川市内で飲酒運転の車に衝突され、中島朱希(あき)さんが死亡した事故で、自動車運転処罰法違反(危険運転致死)の罪に問われた石崎勝彦被告(52)の裁判員裁判は30日、旭川地裁(佐藤英彦裁判長)で被告人質問を行った。被告は飲酒運転した理由を繰り返し問われ、「すみません」などと明確な回答を避けた。
検察官は事故当日の昨年5月4日、朝から缶ビールを8~9本余り飲んだ被告に「酔っていなかったか」と問うと、被告は「そういう自覚はなかった」と答えた。事故直前、先行車を猛スピードで追い抜いた時を「自分ではまともだったと…」と言葉を詰まらせた。
遺族に送った被告の手紙で、飲酒運転の理由を「自信過剰ぎみになり自制心を持てなかった」と書いたことが紹介されたが、自信過剰の理由について、被告は沈黙を続け答えなかった。
被害者参加制度で、遺族側の代理人弁護士が質問。飲酒運転での逮捕の可能性に被告は「すみません。何も考えないで飲んだ」。飲酒による高揚感の有無について「覚えていない」などと答えるだけで、争点である飲酒の影響について回答はなかった。
公判後、中島さんの父(67)は取材に「被告は誠意、謝罪、反省がまったくない」、夫康博さん(44)は「怒りとあきれ。逃れようとするばかり」と述べた。2人は3日の公判で意見陳述する。(山村晋、尾崎良)






